Rotoiti QC

Load data

The raw data was downloaded from the Bay of Plenty hydroTel SFTP server. The data were then collated into a CSV file which can be downloaded from GitHub or within R using the piggyback package. The data are stored in the data-raw folder.

download <- TRUE

if (download) {
  dir.create("data-raw", showWarnings = FALSE)
  # Hydrotel data
  piggyback::pb_download(
    file = "rotoiti_data_raw.zip",
    dest = ".",
    repo = "limnotrack/f_rotoiti",
    tag = "v0.0.1", overwrite = TRUE
  )
  
  # Unzip the file to tempdir
  tmp_dir <- tempdir()
  unzip("rotoiti_data_raw.zip", exdir = tmp_dir)
  
  # Move files into data-raw
  file.copy(list.files(file.path(tmp_dir, "rotoiti_data_raw"), full.names = TRUE),
            "data-raw", overwrite = TRUE)
  
  # Delete zip file
  unlink("rotoiti_data_raw.zip", force = TRUE)
}

# Read in raw data
dat <- read_csv("data-raw/rotoiti_sftp_compiled_raw.csv") |> 
  mutate(datetime = as_datetime(Date)) |> 
  select(-Date) |> 
  arrange(datetime)
Rows: 467194 Columns: 24
── Column specification ────────────────────────────────────────────────────────
Delimiter: ","
dbl  (23): battery_voltage, chlorophyll_1m, compass_heading, dir, do_conc_18...
dttm  (1): Date

ℹ Use `spec()` to retrieve the full column specification for this data.
ℹ Specify the column types or set `show_col_types = FALSE` to quiet this message.

Load metadata

Load metadata about the site, site events, devices, and variables. This includes the site location, device IDs, variable names, and sensor calibration data.

site_sel <- "f_Rotoiti"
site <- read_csv("data-raw/sites.csv", col_types = cols())
site_events <- read_csv("data-raw/site_events.csv", col_types = cols())
site_devices <- read_csv("data-raw/site_devices.csv", col_types = cols())

device_var <- read_csv("data-raw/device_variable.csv", col_types = cols())

device_position <- read_csv("data-raw/device_position.csv", col_types = cols())

sensor_reference <- read_csv("data-raw/sensor_reference.csv", col_types = cols())

sensor_calibrations <- read_csv("data-raw/sensor_calibrations.csv", col_types = cols())
sensor_scaling <- read_csv("data-raw/sensor_scaling.csv", col_types = cols())

variable_ref <- read_csv("data-raw/variables.csv", col_types = cols())

qc_filters <- read_csv("data-raw/qc_filters.csv", col_types = cols())

qc_update_df <- read_csv("data-raw/qc_update_table.csv", col_types = cols())
# qc_update_df <- read_csv("qc_update_df.csv", col_types = cols())

# sensor_map <- map_sensors(site_devices = site_devices,
#                           device_var = device_var,
#                           device_position = device_position)
# sensor_map

1 Site location

Lake Rotoiti is located in the Bay of Plenty region of New Zealand. The monitoring site is located near the centre of the lake around its deepest point.

Figure 1: Site location on Lake Rotoiti.

2 Compile raw hydroTel data from BoP

Check no variables are time-aggregated

2.1 Standardise to 15-minute data (i.e. modify any periods where data were logged every 5-minutes.

  • Circular average for wind direction, sum for rainfall, mean for everything else.
wind_dir <- dat |> 
  select(datetime, contains("dir")) |>
  standardise(15, FUN = avg_circ)

mean_vars <- c("datetime", 
               "do_conc_1m", "do_conc_18m",
               "do_sat_1m", "do_sat_18m",
               "ph_decommissioned", "ph_raw",
               "temp_0m", "temp_2m", "temp_4m", "temp_6m", "temp_9m",
               "temp_12m", "temp_15m", "temp_18m", "temp_21m",
               "chlorophyll_1m", 
               "wind_speed_m-s", "wind_speed")

means <- dat |>
  select(contains(mean_vars)) |>
  standardise(15, FUN = mean, na.rm = TRUE)

date_df <- data.frame(datetime = seq.POSIXt(round_date(min(dat$datetime), "15 mins"),
                                            round_date(max(dat$datetime), "15 mins"),
                                            by = 15*60))

dat2 <- list(date_df, means, wind_dir) |> 
  # left_join(means, by = "datetime") |>
  purrr::reduce(function(x, y) {left_join(x, y, by = "datetime")}) |>
  arrange(datetime)

2.2 Map column names

Map column names to standard names used in the database.

col_mapping <- c(
  "f_chl_d100" = "chlorophyll_1m",
  "c_do_d100" = "do_conc_1m",
  "c_do_d1800" = "do_conc_18m",
  "c_do_sat_d100" = "do_sat_1m",
  "c_do_sat_d1800" = "do_sat_18m",
  "t_wtr_d50" = "temp_0m",
  "t_wtr_d200" = "temp_2m",
  "t_wtr_d400" = "temp_4m",
  "t_wtr_d600" = "temp_6m",
  "t_wtr_d900" = "temp_9m",
  "t_wtr_d1200" = "temp_12m",
  "t_wtr_d1500" = "temp_15m",
  "t_wtr_d1800" = "temp_18m",
  "t_wtr_d1810" = "do_temp_18m",
  "t_wtr_d2100" = "temp_21m",
  "w_spd_h150" = "wind_speed_m-s",
  "w_dir_h150" = "dir")


dat3 <- standardise_columns(dat2, col_mapping) |> 
  select(-wind_speed)

Write level one raw data to file.

write_csv(dat3, "data-raw/rotoiti_sftp_compiled_raw_level1.csv")

3 Sensor Attribution

Map each sensor onto each data point.

Convert wide dataframe to standardised long format.

raw_long <- raw |> 
  pivot_longer(cols = -datetime, names_to = "var_ref_id", values_to = "raw_value") 

vars_abbr <- raw_long |> 
  select(var_ref_id) |> 
  distinct() |> 
  arrange(var_ref_id) |> 
  # rowwise() |> 
  mutate(var_abbr = decode_var_ref(var_ref = var_ref_id)$var_abbr) 

# Conditional join raw_long with sensor_map using var_ref_id and when datetime is between date_from and date_to
# raw_long_device <- sensor_map |> 
#   # slice(1:3) |>
#   group_by(device_id) |> 
#   left_join(raw_long, by = "var_ref_id") |>
#   filter(datetime >= date_from & datetime <= date_to) |> 
#   ungroup() |> 
#   arrange(device_id, datetime) |>
raw_long_device <- raw_long |> 
  mutate(
    site = "f_Rotoiti",
    device_id = case_when(
      var_ref_id %in% c("t_wtr_d1810", "c_do_d1800", "c_do_sat_d1800") ~ "AA_device_c_do_d1800",
      var_ref_id %in% c("c_do_d100", "c_do_sat_d100") ~ "AA_device_c_do_d100",
      grepl("t_wtr", var_ref_id) ~ "AA_device_t_wtr_string",
      .default = paste0("AA_device_", var_ref_id)
    )
  ) |>
  left_join(vars_abbr, by = "var_ref_id") |>
  mutate(qc_value = round(raw_value, 2),
         qc_flag = "", 
         qc_code = case_when(
           is.na(raw_value) ~ "QC 100",
           TRUE ~ "QC 200"
         )) |> 
  select(site, datetime, device_id, var_abbr, var_ref_id, raw_value, qc_value, 
         qc_flag, qc_code) |> 
  distinct(datetime, var_ref_id, .keep_all = TRUE) 

site_meta <- extract_device_metadata(raw_long_device)

site_devices <- site_meta$site_devices
device_position <- site_meta$device_position
device_var <- site_meta$device_var

sensor_map <- map_sensors(site_devices = site_devices,
                          device_var = device_var,
                          device_position = device_position)

head(raw_long_device)
# A tibble: 6 × 9
  site      datetime            device_id var_abbr var_ref_id raw_value qc_value
  <chr>     <dttm>              <chr>     <chr>    <chr>          <dbl>    <dbl>
1 f_Rotoiti 2007-01-12 05:00:00 AA_devic… c_do     c_do_d100       0.41     0.41
2 f_Rotoiti 2007-01-12 05:00:00 AA_devic… c_do     c_do_d1800    NaN      NaN   
3 f_Rotoiti 2007-01-12 05:00:00 AA_devic… c_do_sat c_do_sat_…    NaN      NaN   
4 f_Rotoiti 2007-01-12 05:00:00 AA_devic… c_do_sat c_do_sat_…      1.39     1.39
5 f_Rotoiti 2007-01-12 05:00:00 AA_devic… t_wtr    t_wtr_d50     NaN      NaN   
6 f_Rotoiti 2007-01-12 05:00:00 AA_devic… t_wtr    t_wtr_d200    NaN      NaN   
# ℹ 2 more variables: qc_flag <chr>, qc_code <chr>

Sensor plots

3.1 Remove based on site events

# raw_long_device <- raw_long_device |> 
#   remove_site_events(site_events = site_events, sensor_map = sensor_map) 
# 
# raw_long_device |> 
#   filter(qc_flag == "sensor_fault") 

# plot_qc_data(data = raw_long_device_filt)

4 Quality control

We used a set of quality control codes to assess the quality of the data. The codes are from the National Environmental Monitoring Standards (NEMS). The codes are as follows:

qc_codes <- c("Missing Record" = "QC 100",
              "No Quality or Non Verified" = "QC 200",
              "Synthetic" = "QC 300",
              "Poor Quality" = "QC 400",
              "Fair Quality" = "QC 500",
              "Good Quality" = "QC 600")

qc_code_col_scale = c(
  "QC 100" = "#FF0000",
  "QC 200" = "#8B5A00",
  "QC 300" = "#D3D3D3",
  "QC 400" = "#FFA500",
  "QC 500" = "#00BFFF",
  "QC 600" = "#006400"
)

qc_df <- data.frame(
  qc_code = qc_codes,
  qc_zone = names(qc_codes),
  qc_code_col = unname(qc_code_col_scale),
  stringsAsFactors = FALSE
)

qc_df |> 
  datatable(rownames = FALSE,
            options = list(
              pageLength = 6,
              dom = "t",
              columnDefs = list(list(className = 'dt-center', targets = "_all"))
            )
  ) |> 
  formatStyle(
    'qc_code_col',
    target = 'row',
    backgroundColor = styleEqual(qc_code_col_scale, qc_code_col_scale)
  )

4.1 Basic QC - filters

  1. Filter extreme outliers (order of magnitude plus)
  2. Filter repetitions/stuck values (careful genuine repeats e.g., rainfall == 0)
  3. Remove data for any periods where buoy was clearly out of the water (see notes or visual check of data)
raw_long_device_filt <- apply_filters(raw_long_device2, filters = qc_filters)

plot_flag_ts(raw_long_device_filt)
Figure 2: Plot raw data with basic QC filters applied.

5 Fluorescence sensors

fluor_df <- raw_long_device_filt |> 
  filter(var_abbr %in% c("f_chl")) #|>   
  # apply_adjustment("f_chl_d100",
  #                  date_range = c("2008-11-15 23:23:03", "2009-01-29 12:59:29"),
  #                  FUN = \(x) x / 5) |>
  # apply_adjustment("f_chl_d100",
  #                  date_range = c("2009-01-29 13:00:00", "2011-04-20 17:30:00"),
  #                  FUN = \(x) x / 10) |>
  # apply_adjustment("f_chl_d100",
  #                  date_range = c("2011-04-20 17:30:34", "2012-10-11 21:18:38"),
  #                  FUN = \(x) x / 100) |>
  # apply_adjustment("f_chl_d100",
  #                  date_range = c("2012-10-11 21:19:38", "2021-02-19 03:55:08"),
  #                  FUN = \(x) x / 10) |>
  # apply_adjustment("f_chl_d100",
  #                  FUN = \(x) ifelse(x >= 5, NA, x))# |>
  # viz_data()


# fluor_sensors <- sensor_map |> 
#   filter(device_id %in% fluor_df$device_id) |> 
#   select(device_id, var_ref_id, date_from, date_to)
# 
# sensor_refs <- sensor_reference |> 
#   left_join(fluor_sensors, by = "device_id") |>
#   filter(device_id %in% fluor_sensors$device_id,
#          !is.na(value_actual)
#          # date > "2013-06-28",
#          # value_actual %in% c(4, 7, 10), 
#          # units_sensor == "counts"
#   ) 
# 
# sensor_scales <- sensor_scaling |> 
#   arrange(date) |>
#   filter(device_id %in% fluor_sensors$device_id) 

plot_sensor(data = fluor_df, var_ref_id = c("f_chl_d100"),#, "f_phyc_d100"),
            variable_ref =  variable_ref, 
            sensor_calibrations = sensor_calibrations, 
            sensor_reference = sensor_reference,
            sensor_scaling = sensor_scaling, clip_ylim = F) 
Figure 3: Fluorescence sensors an their associated device ids.

Correct fluorescence data by removing bad data and applying corrections to get the chlorophyll at it its raw 0-5V raw signal, then recorrecting to get the corrected chlorophyll value inrelative fluorescene units (RFU).

raw_chl <- fluor_df |> 
  filter(var_ref_id == "f_chl_d100")

# viz_data(data = raw_chl, site_events = site_events, variable = "var_ref_id", 
#          value = "qc_value")

# sensor_scales <- sensor_scaling |> 
#   filter(device_id %in% raw_chl$device_id) |> 
#   select(device_id, date, offset, multiplier, range) 

raw_v <- raw_chl |> 
  mutate(var_ref_id = "f_chl_raw_v_d100",
         var_abbr = "f_chl_raw_v",
         # raw_value = NA_real_
  ) |>
  apply_adjustment("f_chl_raw_v_d100",
                   date_range = c("2008-11-15 23:23:03", "2009-01-29 12:59:29"),
                   FUN = \(x) x / 5) |>
  apply_adjustment("f_chl_raw_v_d100",
                   date_range = c("2009-05-05 12:31:33", "2009-12-16 04:43:55"),
                   FUN = \(x) x / 3) |>
  apply_adjustment("f_chl_raw_v_d100",
                   date_range = c("2009-01-29 13:00:00", "2011-04-20 17:30:00"),
                   FUN = \(x) x / 10) |>
  apply_adjustment("f_chl_raw_v_d100",
                   date_range = c("2011-04-20 17:30:34", "2012-10-11 21:18:38"),
                   FUN = \(x) x / 100) |>
  apply_adjustment("f_chl_raw_v_d100",
                   date_range = c("2012-10-11 21:19:38", "2021-02-19 03:55:08"),
                   FUN = \(x) x / 10) |>
  apply_adjustment("f_chl_raw_v_d100",
                   FUN = \(x) ifelse(x >= 5, NA, x)) |>
  update_qc_code_vectorized(qc_update_df = qc_update_df)
chla_corr <- raw_v |>
  # update_qc_code_vectorized(qc_update_df = qc_update_df) |>
  mutate(qc_value = qc_value * 10,
         var_ref_id = "f_chl_d100",
         var_abbr = "f_chl",
  )


chla_corr |> 
  plot_sensor(var_ref_id = "f_chl_d100", variable_ref =  variable_ref, 
              sensor_calibrations = sensor_calibrations, 
              sensor_reference = sensor_reference,
              sensor_scaling = sensor_scaling, clip_ylim = FALSE,
              colour = "qc_code")
Figure 4: Corrected chlorophyll data. Points are coloured according to the quality control codes.

5.1 Load in field measurements

Compare field measurements to sensor data.

field <- read_csv("data-raw/rotoiti_field_data.csv") |> 
  mutate(Date2 = as.Date(Date))

chla <- field |> 
  filter(grepl("Chla", Parameter)) |> 
  select(Date2, LocationName, DepthFrom, Sample_Depth, Value) |> 
  rename(Date = Date2)

ref_times <- raw_long_device_filt |> 
  mutate(hour = hour(datetime)) |> 
  filter(var_abbr %in% c("f_chl")) |>
  filter(hour %in% c(0:6, 21:23)) |> 
  filter(as.Date(datetime) %in% as.Date(chla$Date))

sub_sensor <- raw_v |> 
  mutate(Date = as.Date(datetime)) |>
  filter(datetime %in% ref_times$datetime) |> 
  group_by(Date, device_id) |>
  summarise(qc_value = mean(qc_value, na.rm = TRUE),
            median = median(qc_value, na.rm = TRUE), .groups = "drop")



df <- sub_sensor |> 
  left_join(chla, by = c("Date" = "Date")) |> 
  mutate(year = year(Date)) |> 
  filter(!is.na(qc_value))

ggplot() +
  geom_point(data = df, aes(qc_value, Value, colour = LocationName)) +
  geom_smooth(data = df, aes(qc_value, Value, colour = LocationName), method = "lm") +
  # facet_wrap(year~device_id, scales = "free") +
  labs(x = "Sensor value (Volts)",
       y = "Field value (ug/L)") +
  coord_cartesian(ylim = c(0, 50)) +
  theme_bw() +
  theme(legend.position = "bottom") 

ggplot() +
  geom_point(data = df, aes(qc_value, Value, colour = device_id)) +
  geom_smooth(data = df, aes(qc_value, Value, colour = device_id), method = "lm") +
  facet_wrap(~device_id, scales = "free") +
  labs(x = "Sensor value (Volts)",
       y = "Field value (ug/L)") +
  # coord_cartesian(ylim = c(0, 50)) +
  theme_bw() +
  theme(legend.position = "bottom") 
Figure 5: Compare field measurements to sensor data.
Figure 6: Compare field measurements to sensor data.

6 Oxygen sensors

Remove bad data and correct for linear drift

do_1m <- raw_long_device_filt |> 
  filter(var_ref_id %in% c("c_do_sat_d100")) |> 
  drift_correction(var_ref_id = "c_do_sat_d100", 
                   date_range = c("2017-05-13 12:29:20", "2020-11-09 23:18:35"), 
                   low = c(0, 0, 0), high = c(100, 88, 88)) |> 
  update_qc_code_vectorized(qc_update_df = qc_update_df)
plot_raw_qc(data = do_1m, variable_ref = variable_ref, ylim = c(80, 150))

# do_1m |> 
#   viz_data(qc_update_df = qc_update_df, site_events = site_events,
#            variable = "var_ref_id", value = "qc_value")
do_1m |> 
  # plotly_data(y1 = "c_do_sat_d100", sub = 20)
  plot_sensor(var_ref_id = c("c_do_sat_d100"), variable_ref =  variable_ref, 
              sensor_calibrations = sensor_calibrations, 
              sensor_reference = sensor_reference,
              sensor_scaling = sensor_scaling, clip_ylim = FALSE,
              colour = "qc_code") 
Figure 7: Oxygen sensor data quality control.
do_18m <- raw_long_device_filt |> 
  filter(var_ref_id %in% c("c_do_sat_d1800")) #|> 
  # update_qc_code_vectorized(qc_update_df = qc_update_df)
do_18m <- do_18m |> 
  update_qc_code_vectorized(qc_update_df = qc_update_df) 

plot_raw_qc(data = do_18m, variable_ref = variable_ref, ylim = c(0, 120))
do_18m |> 
  # plotly_data(y1 = "c_do_sat_d1000", sub = 20)
  plot_sensor(var_ref_id = c("c_do_sat_d1800"), variable_ref =  variable_ref,
              sensor_calibrations = sensor_calibrations, 
              sensor_reference = sensor_reference,
              sensor_scaling = sensor_scaling, clip_ylim = F, colour = "qc_code") +
  geom_hline(yintercept = 0)
Figure 8: Oxygen sensor data at 18m quality control.

7 Recalculate DO concentrations using temperature and DO saturation

Download the Rotoehu data quality control file from the repository and unzip it. We will use the air pressure to calculate the DO saturation concentration.

temp_1m <- raw_long_device_filt |> 
  filter(var_ref_id == "t_wtr_d50") 
rel_temp <- temp_1m |> 
  update_qc_code_vectorized(qc_update_df = qc_update_df) |>
  select(datetime, qc_value) |> 
  rename(temp = qc_value)

pr_baro <- data_ehu |> 
  filter(var_ref_id == "pr_baro_h150") |> 
  select(datetime, qc_value) |> 
  rename(pr_baro = qc_value)

do_conc2_1m <- left_join(do_1m, rel_temp, by = "datetime") |> 
  left_join(pr_baro, by = "datetime") |> 
  mutate(do_sat_mgL = calc_DOsat_mg(temp, pr_baro),
         var_abbr = "c_do",
         var_ref_id = "c_do2_d100",
         qc_value = qc_value / 100 * do_sat_mgL
  ) |> 
  select(datetime, var_ref_id, site, device_id, var_abbr, qc_value, qc_flag, 
         do_sat_mgL, temp)

do_conc_1m <- raw_long_device_filt |> 
  filter(var_ref_id == "c_do_d100") |> 
  select(datetime, var_ref_id, site, device_id, var_abbr, raw_value)


do_conc2_1m <- do_conc2_1m |> 
  mutate(var_ref_id = "c_do_d100") |> 
  select(datetime, var_ref_id, site, device_id, var_abbr, qc_value,
         qc_flag)

do_conc3_1m <- left_join(do_conc_1m, do_conc2_1m,
                         by = c("datetime", "var_ref_id", "site", "device_id", 
                                "var_abbr")) |> 
  mutate(
    qc_code = case_when(
      !is.na(qc_value) ~ "QC 300",
      is.na(raw_value) ~ "QC 100",
      is.na(qc_value) ~ "QC 200"
    )
  )
temp_18m <- raw_long_device_filt |> 
  filter(var_ref_id == "t_wtr_d1810")
temp_18m <- temp_18m |> 
  update_qc_code_vectorized(qc_update_df = qc_update_df) 

temp_18m <- temp_18m |> 
  select(datetime, qc_value) |> 
  rename(temp = qc_value)

do_conc2_18m <- left_join(do_18m, temp_18m, by = "datetime") |> 
  left_join(pr_baro, by = "datetime") |> 
  mutate(do_sat_mgL = calc_DOsat_mg(temp, pr_baro),
         var_abbr = "c_do",
         var_ref_id = "c_do2_d100",
         qc_value = qc_value / 100 * do_sat_mgL
  ) |> 
  select(datetime, var_ref_id, site, device_id, var_abbr, qc_value, qc_flag, do_sat_mgL, temp)

do_conc_18m <- raw_long_device_filt |> 
  filter(var_ref_id == "c_do_d1800") |> 
  select(datetime, var_ref_id, site, device_id, var_abbr, raw_value)


do_conc2_18m <- do_conc2_18m |> 
  mutate(var_ref_id = "c_do_d1800") |> 
  select(datetime, var_ref_id, site, device_id, var_abbr, qc_value,
         qc_flag)

do_conc3_18m <- left_join(do_conc_18m, do_conc2_18m, by = c("datetime", "var_ref_id", "site", "device_id", "var_abbr")) |> 
  mutate(
    qc_code = case_when(
      !is.na(qc_value) ~ "QC 300",
      is.na(raw_value) ~ "QC 100",
      is.na(qc_value) ~ "QC 200"
    )
  )
plot_raw_qc(data = do_conc3_18m, variable_ref = variable_ref, ylim = c(0, 12))
do <- bind_rows(do_conc3_1m, do_conc3_18m, do_1m, do_18m) 
# qc_update_df <- viz_data(data = do, qc_update_df = qc_update_df, 
#                           site_events = site_events, variable = "var_ref_id",
#                           value = "qc_value")

7.1 Water temperature

wtemp <- raw_long_device_filt |> 
  filter(var_abbr %in% c("t_wtr")) |>
  update_qc_code_vectorized(qc_update_df = qc_update_df)
plot_raw_qc(data = wtemp, variable_ref = variable_ref, ylim = c(7, 30))

7.2 Check for offsets between temperature nodes

Generally the temperature data falls within the expected range, but there are some offsets between the sensors. The following plot shows the estimated temperatures for 10 and 25 degrees C, using calculated offsets based on when the temperature difference between the sensors are in 5% of the distribution.

The temperature from the DO sensors (1m and 10m) have a lower accuracy (0.5 C).

temp_strings <- wtemp |>
  # Filter out oxygen depths
  filter(!var_ref_id %in% c("t_wtr_d1810")) |> 
  pull(device_id) |> 
  unique()


temp_devices <- site_devices |> 
  filter(device_id %in% temp_strings)
Figure 9: Check for offsets between temperature nodes

8 Assign QC codes for met variables

met <- raw_long_device_filt |> 
  filter(var_abbr %in% c("w_dir", "w_spd"))
met <- met |>
  update_qc_code_vectorized(qc_update_df = qc_update_df, 
                            var_ref_id = c("w_dir_h150", "w_spd_h150"))

met |> 
  plot_sensor(var_ref_id = c("w_dir_h150", "w_spd_h150"), 
              variable_ref = variable_ref,
              sensor_calibrations = sensor_calibrations, 
              sensor_reference = sensor_reference,
              sensor_scaling = sensor_scaling, clip_ylim = FALSE, colour = "qc_code")
Figure 10: Temperature sensor data at 20.5m quality control.
plot_raw_qc(data = met, variable_ref = variable_ref)

9 Visual summaries

Plot each variable

9.1 Temperature

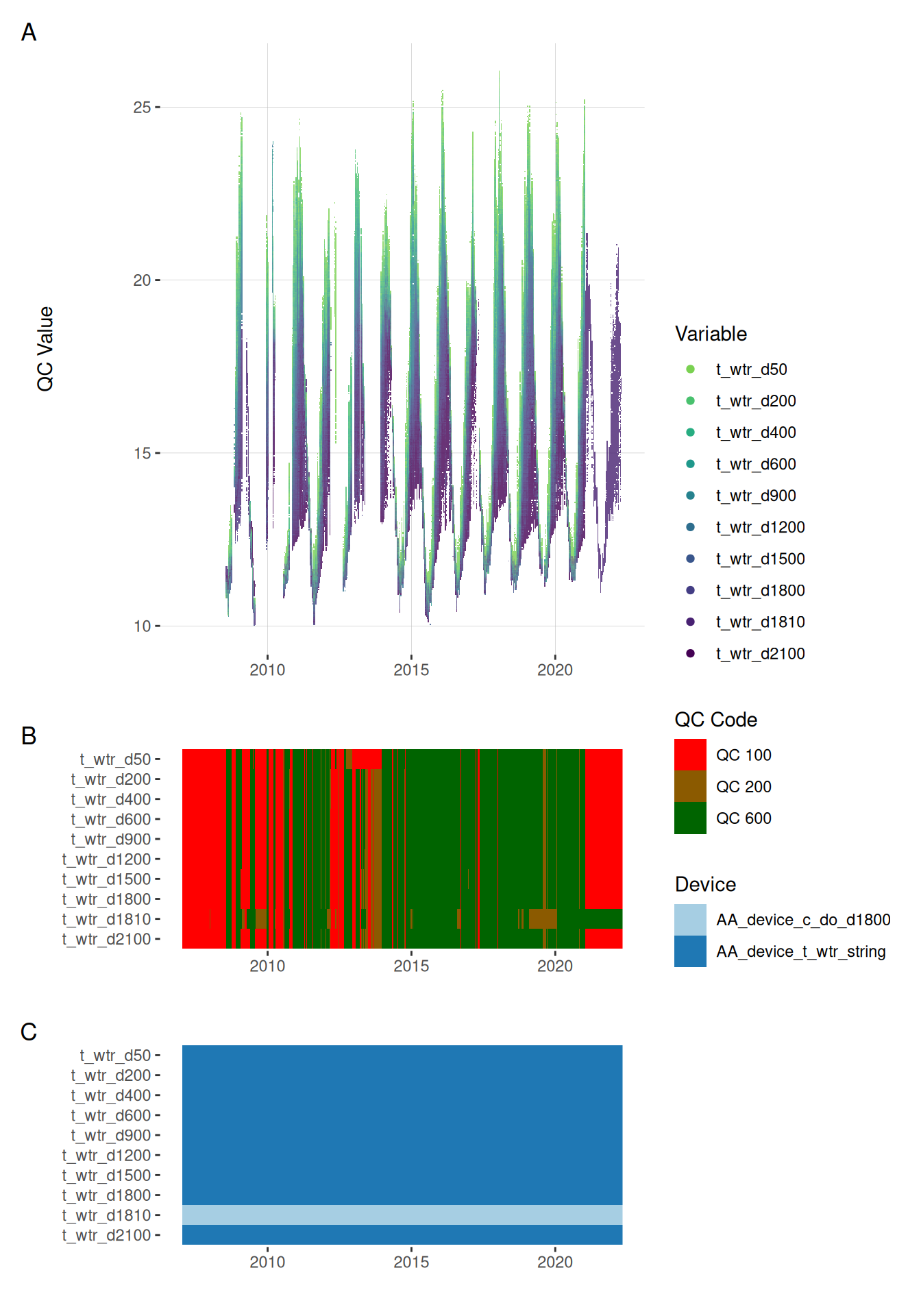
plot_var_ts_qc(data = data, var_ref_id = c("t_wtr_d50", "t_wtr_d200",
                                           "t_wtr_d400", "t_wtr_d600",
                                           "t_wtr_d900", "t_wtr_d1200",
                                           "t_wtr_d1500", "t_wtr_d1800", 
                                           "t_wtr_d1810", "t_wtr_d2100"))
Figure 11: Temperature data at various depths quality control.

9.2 Oxygen

plot_var_ts_qc(data = data, var_ref_id = c("c_do_sat_d100", "c_do_sat_d1800"))
Figure 12: Oxygen saturation data at 1 and 10m depths quality control.
plot_var_ts_qc(data = data, var_ref_id = c("c_do_d100", "c_do_d1800"))
Figure 13: Oxygen data at 1 and 10m depths quality control.

9.3 Chlorophyll

plot_var_ts_qc(data = data, var_ref_id = c("f_chl_d100"))
Figure 14: Chlorophyll data at 1.0m quality control.

9.4 Meteorological variables

10 Download data

Download the data as a zip folder. The data is in wide format an comes with metadata files. The metadata files contain the information needed to reconstruct the quality control.

Download Data